
Cases from our journey
Tunnel Joint Experts.
Buisleidingstraat

Period
2024

Author
Joel van Stee,
Frank Blok

Role
Inspection, Analysis, and Reporting

Client
LSNed
Engineers & Contractors
Problem Statement
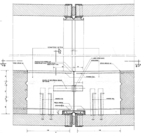
The tunnels at Oude Maas and Hollands Diep are critical infrastructure elements facilitating underground pipeline transport. Over time, tunnel joints and sealing systems experience degradation due to environmental conditions, aging materials, and corrosion. LSNED required an extensive assessment to determine the residual service life of the tunnel joint systems, including Omega profiles, Gina seals, and clamping mechanisms.
Previous inspections had highlighted concerns related to corrosion of steel components, elasticity loss in rubber seals, and potential displacement of sealing profiles. The goal of this phase was to establish a comprehensive baseline assessment to guide future maintenance and potential renovations.

Engineers & Contractors
Solution
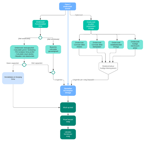
The study followed a Residual Lifetime Determination (RLD) methodology, integrating visual inspections, deformation monitoring, material sampling, and structural analysis. The approach aimed to:
- Identify critical degradation points in the tunnel joints.
- Evaluate the mechanical integrity of the Omega seals and their clamping systems.
- Assess the impact of corrosion on steel components such as anchor bolts and clamping strips.
- Develop a 3D model for structural analysis and predictive assessment of future degradation.

Engineers & Contractors
Inspection and testing approach
The A multi-method inspection strategy was deployed to maximize data collection and analysis accuracy. The primary investigative steps included:
Visual Inspection
- Endoscopic surveys conducted at multiple joint locations.
- Identification of corrosion damage, coating failures, and seal displacements.
- Comparison of past reports (NEBEST 2022) with current conditions.
Structural Analysis & Deformation Measurement
- LIDAR scanning of tunnel joints to generate a digital deformation map.
- Assessment of Omega profile compression levels and clamping pressure distribution.
- Verification of joint movement tolerances under operational conditions.
Material Testing & Residual Strength Assessment
- Rubber elasticity testing for Omega seals, evaluating compression-set and creep characteristics.
- Steel corrosion mapping to estimate remaining material thickness in critical areas.
- Bolt force analysis to determine the remaining clamping efficiency of anchor bolts.



Engineers & Contractors
Testing and Validation
All collected data were analyzed using engineering models to validate current structural capacity and predict future degradation. Key validation efforts included:
- Omega Profile Compression Analysis: Ensuring seals maintain the required pressure for watertightness.
- Corrosion Rate Estimation: Predicting future material loss based on measured thickness reduction.
- Residual Joint Movement Study: Evaluating joint flexibility and the risk of overstressing rubber seals.
The findings confirmed that while the upper joint components remained largely intact, significant corrosion was detected in lower joint sections, raising concerns about long-term performance.

Engineers & Contractors
Key findings
The following conclusions were made
- Gina seals remain intact with no observed displacement, though further validation is recommended.ns, raising concerns about long-term performance.
- Steel loss in some areas may exceed safe operational thresholds within the next decade. raising concerns about long-term performance.
- Corrosion observed on clamping strips and anchor bolts in the lower half of the tunnel joints.

Engineers & Contractors
Recommendations and next steps
the Based on the findings, Phase 2 of the RLD process should focus on:
- Targeted Corrosion Remediation: Cleaning, coating reapplication, and potential material reinforcement.
- Anchor Bolt Clamping Force Verification: Further testing to determine the necessary preload adjustments.
- Omega Seal Aging Study: Long-term monitoring of seal performance under operational loads.
- Advanced Digital Monitoring System: Implementing real-time sensors for joint movement and pressure tracking.
This study serves as the foundation for data-driven maintenance planning, ensuring the long-term functionality and reliabilittions, raising concerns about long-term performance.

Discover our projects
World-leading
independent expert in immersed tunnel joints
More projects to discover
